Advanced SMUs

Advanced Pulse-Enabled SMU

EECL’s Advanced Source-Measure Unit (SMU) is a 4 or 8 channel SMU, whose outputs include a ±10V bipolar mode, and a 0-40V high voltage range, capable of supplying 3A each (up to 5A in pulsed mode).
With 1μV and sub 1pA sense resolution, fast-sampling (up to 2MSPS), and pulse modes with adjustable durations and rise/fall times, the SMU offers a one-product solution for even the most complex measurement problems in semiconductor device characterization, quantum computing, etc. 

What Sets Us Apart

The SMU module is priced at 3,300 GBP per channel for a 4 channel box and 2,900 GBP per channel for an 8 channel box. We offer tiered volume discounts for bulk orders of our rack-mounted modules. Contact us to discuss possibilities.

Detailed Specifications

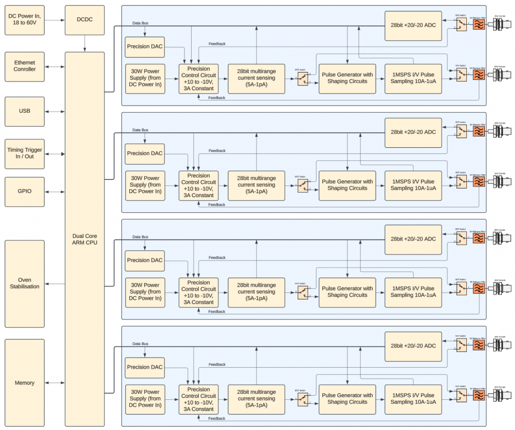
A simplified (equivalent) system block diagram of the converter is shown below:

EECL provides a wide suite of available software control options, including both graphical user interfaces (GUIs) and scripting libraries. Options include, but are not limited to:

Unit dimensions are as shown below:

Send us a message and we will get back to you quickly